Designed Perfect Properties, a responsive web app that helps first-time property investors find, evaluate, and shortlist listings with confidence
Property Project | UI designer | 2026
Role
UI designer
Industry
proptech
Duration
3 weeks
Tools:
Figma | Miro | Claude | Material Design
Project goal:
Designed the UI of a responsive web app that brings property listings, investment metrics, and key details into a single, intuitive space, so buyers can make confident decisions without jumping between tools.
Timeline:
3 weeks UI design sprint, from wireframes to fully responsive hi-fi prototype.
The problem:
Finding the right investment property means juggling five different tools at once: listings here, financial data there, advice buried somewhere you'll never find again. The full picture never quite comes together.
The brief:
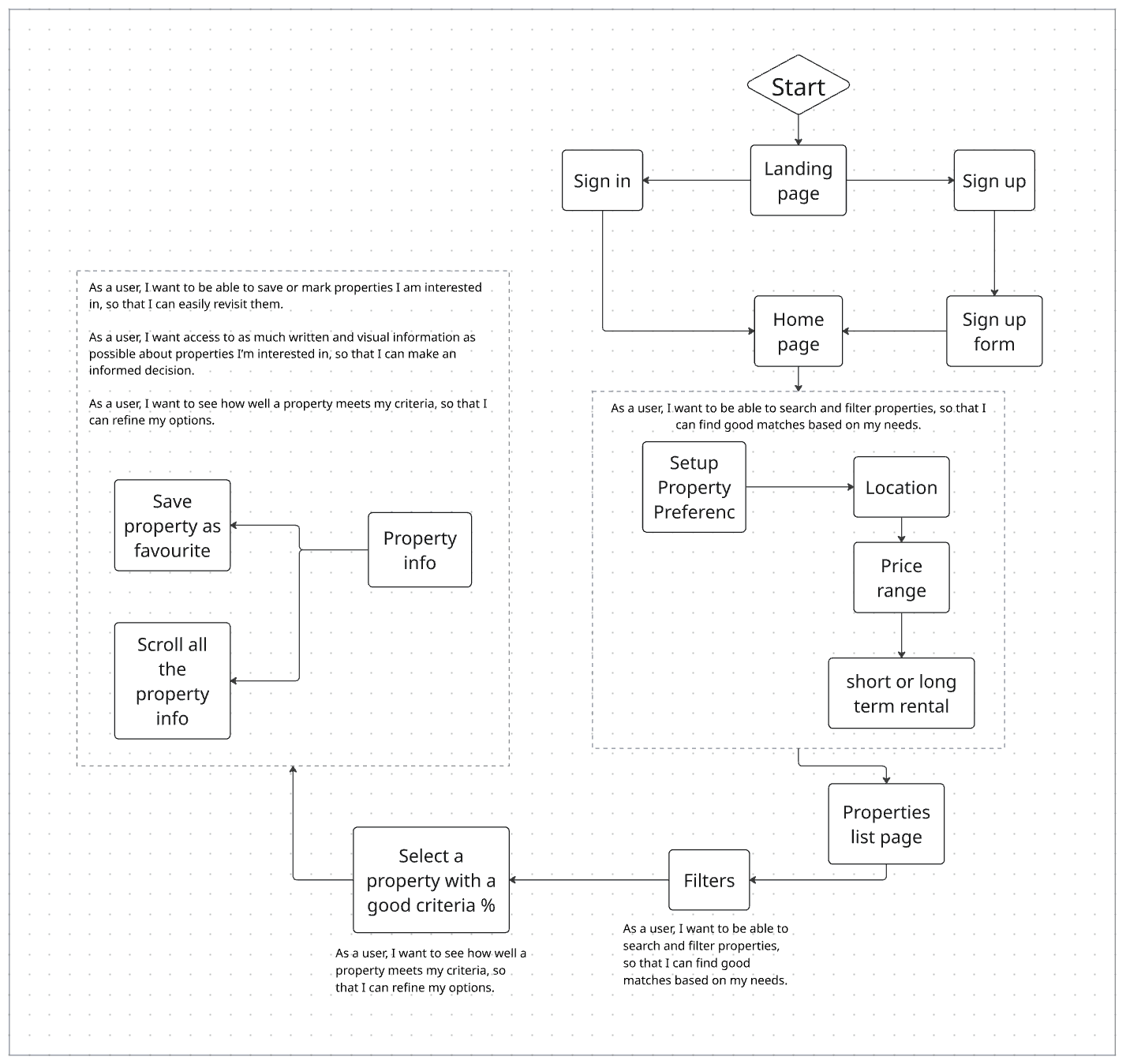
Starting from a provided user persona, I designed the full UI of Perfect Properties: from user flow and paper wireframes through to a responsive hi-fi prototype across mobile, tablet, and desktop.

Design:
The core challenge was making complex investment data feel simple. To solve it, I introduced a traffic-light indicator system that gives users an immediate visual read of how well a property matches their criteria, without overwhelming them with numbers. Each property page also surfaces Investment Highlights and Rental Potential signals, giving buyers the context they need at a glance.
Deliver:
A fully responsive prototype across three breakpoints, mobile, tablet, and desktop, complete with a style guide, icon set, and handoff package.


The outcome:
A responsive web app across mobile, tablet, and desktop, where users can search and filter properties by their own criteria, access comprehensive listing details, and evaluate each investment through clear visual metrics, all in one place.
Difficulties:
Designing for property investors meant translating complex financial considerations into an experience that stayed simple and accessible. Within a three-week sprint, the focus had to stay on what truly mattered: a clear, intuitive foundation rather than trying to include everything at once.
What I learned:
Designing for investment decisions is fundamentally different from exploratory experiences. Users need to feel confident in what they're seeing, which means clarity is not optional, it's the whole job.



Other projects

Designed a mobile travel app for independent travellers using AI as a partner across research, feature definition, and UI design
Wander | UX Designer | 2026

Redesigned LazyHat checkout page for responsive screens, leading to a 100% task completion rate across usability testing sessions
LazyHat Redesign Project | UX/UI designer | 2026

Humania: A platform to access expert services by exchanging skills. 91.7% task completion rate.
Humania Project | UX/UI designer | 2026